-
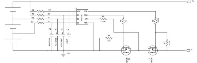
FM3450C 中山3节串联用锂电池保护IC
发布时间:2025-10-16FM3450C 3节串联用锂电池保护IC概述 FM3450C 是内置高精度电压检测电路和延迟电路的 3 节串联用锂离子/锂聚合物电池保护 IC。特点 (1)针对各节电池的高精度电压检测功能 过充电检测电压 4.25V精度±25 mV 过充电...
查看详情 -
锂中山电池保护IC作用主要表现在哪些方面
发布时间:2022-09-30锂电池保护IC作用主要表现在哪些方面:除了过充电保护、过放电保护、过流保护和短路保护等锂电池保护IC作用外,还有其他新的锂电池保护IC作用。1. 高精渡过充电保护当锂离子电池过充电时,为了避免内部压力因温度升高而上升,必需切断充电状态。保护...
查看详情 -
迅瑞创芯带你了解单节中山锂电池保护IC方案
发布时间:2022-09-27迅瑞创芯带你了解单节锂电池保护IC方案:设计了一种低功耗的单节锂离子电池保护电路,此保护电路不只对锂离子电池提供过充电,过放电,放电过流保护,还提供充电异常保护,零伏电池充电制止等功用。用1. 0μm双阱CMOS工艺完成。锂电池保护IC的功...
查看详情 -
中山锂电池保护IC常见问题及维修办法引见
发布时间:2022-09-21锂电池保护IC常见问题及维修办法引见:12v锂离子电池是由多个3.7v锂离子电池串联起来得到的接近12v电压,而我们串联锂离子电池就必需运用到12v锂离子电池保护板,它可以保护串联锂离子电池组。当锂离子电池电量充溢后,它可以起到对各单体锂离...
查看详情 -
中山锂电池保护IC的新作用体现在哪些方面
发布时间:2022-09-19锂电池保护IC的新作用体现在哪些方面:除了上述的锂电池保护IC功用之外,如今还有一些新的功用值得我们留意,以东瑞电子所独家代理的"Ricoh"锂电池保护IC为例---R5426(1) 充电时,过电流之保护当衔接充电器在充电时忽然有过电流发作...
查看详情 -
有关中山锂电池保护IC的阐述
发布时间:2022-09-18有关锂电池保护IC的阐述:近年来,PDA、DSC、CellularPhone、Camcorder、PortableAudio、AdvancedGame、AssistBicycle、ElectricScooter、BluetoothDevic...
查看详情



服务热线
公司地址:
公司邮箱: