-
XR8810A集成线性充电,按键控制及中山直流电机驱动三合一芯片
发布时间:2026-03-17XR8810A集成线性充电,按键控制及直流电机驱动三合一芯片描述XR8810A是一款针对于小家电市场设计的集成单节锂电池线性充电功能,轻触按键控制,功率MOS和续流二极管。XR8810A支持100mA涓流充电,500mA恒流充电和4.2V恒...
查看详情 -
集成线性充电,按键控制及中山直流电机驱动三合一芯片 YX2818
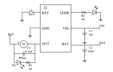
发布时间:2026-03-14集成线性充电,按键控制及直流电机驱动三合一芯片 YX2818描述YX2818是一款集成单节锂电池充电管理功能, 按键控制功能,马达续流二极管,电机驱动模块的三合一芯片。YX2818支持0.5A充电,2.8V涓流电压,4.2V浮充电压,125...
查看详情



服务热线
公司地址:
公司邮箱: