发布时间:2026-03-14 03:00:00来源:http://zs.szxunrui.cn/news1083536.html
深圳市迅瑞创芯科技有限公司为您免费提供中山马达驱动IC,中山LED手电筒控制IC,中山DCDC升压IC等相关信息发布和资讯展示,敬请关注!
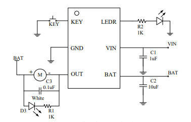
集成线性充电,按键控制及直流电机驱动三合一芯片 YX2818
描述
YX2818 是一款集成单节锂电池充电管理功能, 按键控制功能,马达续流二极管,电机驱动中山模块的三合一芯片。
YX2818 支持 0.5A 充电,2.8V 涓流电压,4.2V 浮充电压,125℃热调节充电电流,150℃触发 OTP。
YX2818 支持最高工作电压 5.5V。电机驱动模 块支持最大 2.0A 持续放电电流。
YX2818 通过轻触按键实现开关机应用。
YX2818 集成输入欠压保护,输入过压保护, 输出短路保护,输出堵转保护,电池过放保护, 芯片过温保护等保护功能。
特性
? 输入工作电压:4.5-5.5V
? 输入过压保护:6.0V
? 支持 0V 充电
? 内置续流二极管
? 电机驱动电流 2.0A
? 支持边充边放
? 芯片过温保护
? 输入欠压保护
? 电池过放保护
? 输出短路保护
? 输出堵转保护
? 电池低压报警功能
? 按键轻触控制开关机
? SOT23-6 封装
应用范围
? 剃须刀
? 电推剪
? 抽水泵
? 小风扇

中山马达驱动IC哪家好?中山LED手电筒控制IC报价是多少?中山DCDC升压IC质量怎么样?深圳市迅瑞创芯科技有限公司专业承接中山马达驱动IC,中山LED手电筒控制IC,中山DCDC升压IC,锂电充电IC,,电话:0755-86003350
相关新闻recommendation