-
红外感应模组,中山红外感应模块,迅瑞2508模组抗干扰性怎么样?
发布时间:2024-08-17红外感应模组,红外感应模块,迅瑞2508模组抗干扰性怎么样?产品特性◆低功耗◆高抗干扰性能◆检测距离远◆多种输出模式及工作模式◆抗光性强◆小体积,适用于多种场合◆多种参数可调◆自带指示灯◆高集成度,外围器件少应用说明◆86盒面板开关◆感应卫...
查看详情 -
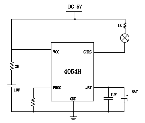
4054H 具有电源 OVP 功能的 500mA 中山单节锂离子电池线性充电器
发布时间:2024-08-144054H 具有电源 OVP 功能的 500mA 单节锂离子电池线性充电器概述 4054H一款输入耐压达30V,具有电源OVP功能的500mA单节锂离子电池线性充电器,其采用了恒定电流/恒定电压的充电模式。 4054H内部采用了PMOSFE...
查看详情 -
FQ2508中山红外感应模块怎么样?
发布时间:2024-08-14FQ2508红外感应模块怎么样?产品特性◆低功耗◆高抗干扰性能◆检测距离远◆多种输出模式及工作模式◆抗光性强◆小体积,适用于多种场合◆多种参数可调◆自带指示灯◆高集成度,外围器件少应用说明◆86盒面板开关◆感应卫浴及洁具◆安防门禁◆工控开关...
查看详情 -
输入 30V 耐压具有 OVP 功能中山线性锂电池充电芯片 CJ4060HD
发布时间:2024-08-11输入 30V 耐压具有 OVP 功能线性锂电池充电芯片 CJ4060HD1.特点·输入电源端口最高耐压可达30V·输入电源电压6.5V时芯片OVP·高达600mA的可编程充电电流·恒定电流/恒定电压操作,有温度自适应可实现充电速率最大化·精...
查看详情 -
60V 250mA 中山线性稳压器芯片,TX7530 TX7533 TX7550参数怎样?
发布时间:2024-08-0860V 250mA 线性稳压器芯片,TX7530 TX7533 TX7550参数怎样?Features?Vin Range up to 60V?Output range:1.5V~5.0V?Maximum output current: 2...
查看详情 -
XR9213是一款中山高效电流模式升压转换器 1.2MHz 5V/2A输出
发布时间:2024-08-05XR9213是一款高效电流模式升压转换器 1.2MHz 5V/2A输出General DescriptionThe XR9213 is a high efficiency current-mode boost converterwith a...
查看详情



服务热线
公司地址:
公司邮箱: