-
XR9225 1.2MHz 高效的中山电流模式升压转换器 5V/2.4A输出电流
发布时间:2024-07-17XR9225 1.2MHz 高效的电流模式升压转换器 5V/2.4A输出电流General DescriptionThe XR9225 is a high efficiency current-mode boost converterwit...
查看详情 -
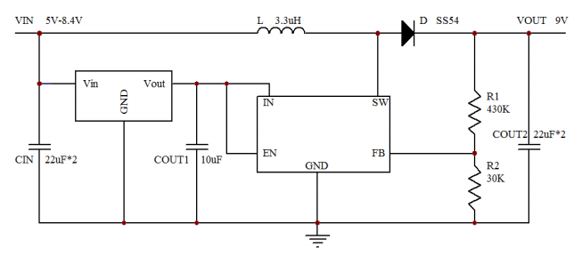
1.2MHz,5V 2A输出电流,中山升压转换器XR9213
发布时间:2024-07-171.2MHz,5V 2A输出电流,升压转换器XR9213General DescriptionThe XR9213 is a high efficiency current-mode boost converterwith a fixedo...
查看详情 -
4630两路18A或单路36A 中山一体式塑封可调降压模块,替代LTM4630
发布时间:2024-07-154630两路18A或单路36A 一体式塑封可调降压模块,替代LTM4630特性 两路18A或单路36A输出 宽输入电压范围:4.5V~15V 输出电压:0.6 ~ 1.8V范围内可调 差分远程采样放大器 可调开关频率 具备外部频率同步功能 ...
查看详情 -
双路18A或单路36A输出的开关模式中山降压DC-DC稳压模块4630
发布时间:2024-07-12双路18A或单路36A输出的开关模式降压DC-DC稳压模块4630特性 两路18A或单路36A输出 宽输入电压范围:4.5V~15V 输出电压:0.6 ~ 1.8V范围内可调 差分远程采样放大器 可调开关频率 具备外部频率同步功能 最多可8...
查看详情 -
4路非隔离式中山降压型DC/DC电源模块4644怎么样,替代凌特的LTM4644模组
发布时间:2024-07-094路非隔离式降压型DC/DC电源模块4644怎么样,替代凌特的LTM4644模组产品特性自主研发,纯国产化采用SMT工艺,SIP塑封封装总规范:GJB 10164-2021详细规范:SC-Q/GZX52013-2022输出电流:每路4A持续...
查看详情 -
MT3405AC恒定频率、电流模式中山降压转换器
发布时间:2024-06-30概述 MT3405AC是一款恒定频率、电流模式降压转换器。该器件集成了一个主开关和一个同步整流器,无需外部肖特基二极管即可实现高效率。它非常适合为使用单节锂离子(Li+)电池供电的便携式设备供电。输出电压可调节至低至1.13V。该器件提供两...
查看详情



服务热线
公司地址:
公司邮箱: