-
超低功耗 干扰抑制能力强 5.8GHz中山微波感应雷达模块
发布时间:2024-04-08超低功耗干扰抑制能力强5.8GHz微波感应雷达模块1.产品概述 RA5U11-B 微波感应雷达模块采用专业的5.8GHz雷达芯片,通过高增益低旁瓣平面微带天线,向感应区域发射定频 5.8GHz±75Mhz 的 CW 无线电波,并接收区域内所...
查看详情 -
超低功耗 5.8GHz中山微波感应雷达模块
发布时间:2024-04-08超低功耗 5.8GHz微波感应雷达模块1.产品概述 RA5U11-B 微波感应雷达模块采用专业的5.8GHz雷达芯片,通过高增益低旁瓣平面微带天线,向感应区域发射定频 5.8GHz±75Mhz 的 CW 无线电波,并接收区域内所有反射无线电...
查看详情 -
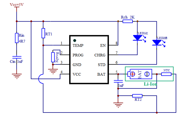
36V/1A 中山单节锂离子电池充电器 TC4059
发布时间:2024-04-0736V/1A 单节锂离子电池充电器 TC4059概述 TC4059 是一款带 OVP 的高耐压输入单节锂离子电池线性充电器控制芯片,芯片 VCC 端口具有高达 36V 的超高耐压且带有输入过压保护功能,充电时,当输入电压超过 7V(典型值...
查看详情 -
XR2132A中山单节锂离子/聚合物电池保护的高集成保护电路
发布时间:2024-04-05XR2132A单节锂离子/聚合物电池保护的高集成保护电路概 述 XR2132A 是一款内置 MOSFET 的单节锂电池保 护芯片。该芯片具有非常低的功耗和非常低 阻抗的内置 MOSFET。该芯片有充电过压, 充电过流,放电过压,放电过流,过...
查看详情 -
内置 MOSFET 中山锂电池保护芯片XR2130C,电子元器件
发布时间:2024-04-02内置 MOSFET 锂电池保护芯片XR2130C,电子元器件概述 XR2130C是一款内置 MOSFET 的单节锂电池保护芯片。该芯片具有非常低的功耗和非常低阻抗的内置 MOSFET。该芯片有充电过压,充电过流,放电过压,放电过流,过热,短...
查看详情 -
中山移动小风扇控制芯片FM5012F,集成充电+电机驱动 的控制芯片
发布时间:2024-03-30移动小风扇控制芯片FM5012F,集成充电+电机驱动 的控制芯片一、 概述 FM5012F 是一款应用于移动小风扇控制芯片,集成了锂电池充电管理,三种档位输出,并有状态 LED 指示 的集成电源管理 IC。 FM5012F 集成了涓流充电...
查看详情



服务热线
公司地址:
公司邮箱: