-
带电流控制的中山双通道H桥电机驱动器 LTK8833C 输入电压13V,每个H桥RMS电流1.3A,峰值2.0A
发布时间:2025-11-15带电流控制的双通道H桥电机驱动器 LTK8833C 输入电压13V,每个H桥RMS电流1.3A,峰值2.0A特 性*带电流控制的双通道H桥电机驱动器*1个或2个直流电机或并联输出1个步进电机*低导通电阻:高侧+低侧(HS+LS=1100mΩ...
查看详情 -
60V/3A 宽输出范围,低纹波,中山同步降压转换器JZ5160C
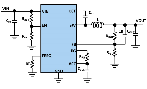
发布时间:2025-11-1260V/3A 宽输出范围,低纹波,同步降压转换器JZ5160C特性* 输入电压范围:4V-60V* 输出电压范围:1V-VIN* 集成上下功率管,最大输出电流3A* 工作频率可配置:200KHz~2MHz*CCM/DCM/PFM模式自适应切...
查看详情 -
4809是一款AB类、中山双声道音频功率放大器
发布时间:2025-11-094809是一款AB类、双声道音频功率放大器芯片功能说明 *4809是一款AB类、双声道音频功率放大器。每通道能提供105mW的平均功率(5V工作电压,16Ω负载,THD+N=0.1%),音频范围内总谐波失真+噪声小于0.1%(20Hz~20...
查看详情 -
单声道 2.5W 中山音频功放芯片 4890
发布时间:2025-11-06单声道 2.5W 音频功放芯片 4890芯片功能说明 * 4890 是一颗带关断模式的单通道音频功放 IC。在 5V 输入电压下工作时,负载( 4Ω)上的平均功率为 2.5W,且失真度不超过 10%。而对于手提设备而言,当使能信号作用于关断...
查看详情 -
中山XR3904 恒流恒压控制的同步降压 DC-DC转换器
发布时间:2025-11-03XR3904 恒流恒压控制的同步降压型DC-DC转换器产品描述 XR3904 是一款输入耐压可达 40V,4.5-40V输入电压条件正常工作,并且能够实现精确恒流以及恒压控制的同步降压型 DC-DC 转换器。XR3904 无需外部补偿,可以...
查看详情 -
YX8615K 是一款支持 LED 常亮和闪亮两 功能的中山太阳能灯串控制芯片
发布时间:2025-10-31YX8615K 是一款支持 LED 常亮和闪亮两功能的太阳能灯串控制芯片特性 *输入电压范围:0.9V 至 2.7V *LED 常亮和 1HZ 闪亮功能可选 *放电电流大小可通过电感调节 *可低电平使能光控功能 *封装:SOT23-5、T...
查看详情



服务热线
公司地址:
公司邮箱: